福建水利電力職業技術學院
高層次人才招聘公告
2024年
福建水利電力職業技術學院創辦於1929年,隸屬福建省教育廳,是經國家教育部批準的全日製公辦普通高等職業學院,國家優質專科高等職業院校、福建省示範性現代職業院校。近年來先後獲福建省文明校園、福建省就業評估優秀高等職業院校、第六屆全國黃炎培職業教育獎優秀學校獎、福建省五一勞動獎狀等多項榮譽。學校設有永安校區、福州校區。因學校事業發展工作需要,永安校區擬向社會專項公開招聘高層次人才35名。根據《福建省省屬事業單位公開招聘工作人員考試暫行辦法》的規定,製定具體方案如下:
一、基本條件
1.具有中華人民共和國國籍,擁護中國共產黨的領導,熱愛社會主義,遵紀守法,品行端正。
2.身體健康,符合福建省教師資格認定的體檢標準。
3.年齡要求:18周歲以上、40周歲以下(在1982年10月至2005年10月期間出生);具有副高級及以上專業技術任職資格報考者年齡放寬為18周歲以上、45周歲以下(在1977年10月至2005年10月期間出生);具有正高級專業技術任職資格報考者年齡放寬為18周歲以上、50周歲以下(1972年10月至2005年10月期間出生)。
4.取得境外學曆學位證書報名者應提供教育部留學服務中心出具的學位認證書;認證書等各項資格認定截止時間為2024年7月31日。

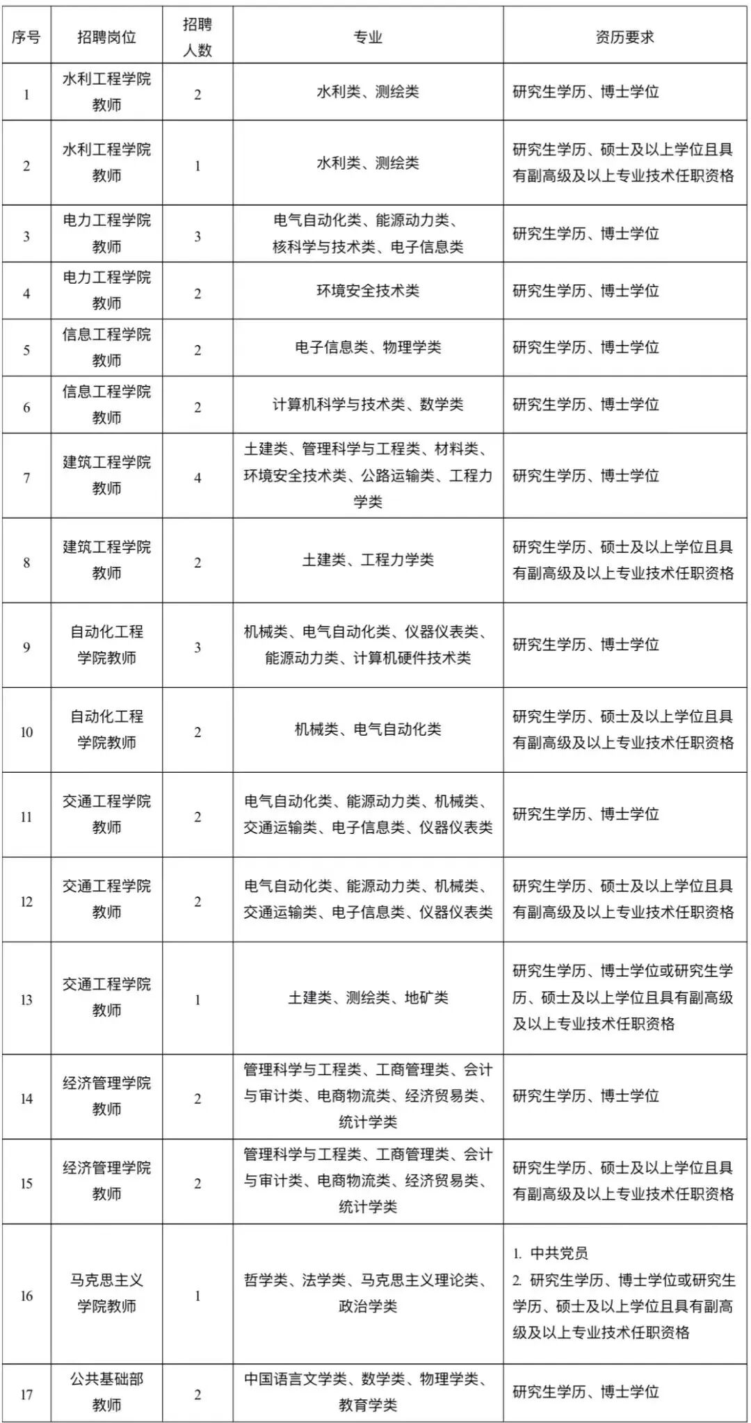
二、招聘崗位及要求
除頭以外的身體盡可能多地浸入冷水中,並不停的攪拌水,在頭頂周圍放置用濕毛巾包裹的


三、信息發布
招聘信息在福建省人力資源和社會保障廳網站、福建省教育廳網站、事業單位公開招聘考試報名平台(http://220.160.53.33:8903/)、中國海峽人才網企事業單位公開招聘考試報名平台(https://ksbm.hxrc.com/index.aspx)、福建水利電力職業技術學院網站上發布。

四、報名和資格審查
1.報名時間:本方案報名截止到2024年10月22日,常年招聘,原則上每季度組織一次。崗位招滿後,不再接受報名。
2.報名方式:符合條件的應聘人員請將報名所需材料壓縮打包,以“姓名+高層次人才+崗位序號+崗位名稱”命名,發送至福建水利電力職業技術學院人事處郵箱:進行報名。
報名材料包括:
(1)福建水利電力職業技術學院高層次人才招聘報名登記表;
(2)身份證掃描件(印製在同一頁麵);
(3)報考崗位所要求的學曆、學位(含前置學曆到最高學曆)掃描件及對應的教育部學曆證書電子注冊備案表(需在有效期內)、學位查詢認證報告,暫時未取得招考職位要求的畢業證書或學位證書的應屆畢業生應提供學籍在線驗證報告;取得境外學曆學位報考者應提交教育部留學服務中心學曆學位認證書;
(4)專業技術任職資格證書掃描件;
(5)近5年學術成果、獲獎證書掃描件;
(6)已參加工作的報考者,需提交現工作單位人事主管部門出具的同意報考的證明(或與單位解除勞動、聘用合同關係的證明),其中,在編人員須在報名時同時提供所在單位人事主管部門出具的同意報考證明;其他人員若暫時無法提交的,經我校人事處同意後最遲可延至考核前提交。
報考人員應嚴格按照招聘崗位的條件要求報名,並對提交材料的真實性負責。凡個人填報信息不實、不(bu)符(fu)合(he)招(zhao)聘(pin)崗(gang)位(wei)要(yao)求(qiu)的(de),一(yi)經(jing)核(he)實(shi),即(ji)取(qu)消(xiao)考(kao)試(shi)或(huo)聘(pin)用(yong)資(zi)格(ge)。資(zi)格(ge)審(shen)核(he)貫(guan)穿(chuan)本(ben)次(ci)招(zhao)聘(pin)全(quan)過(guo)程(cheng)。報(bao)考(kao)者(zhe)所(suo)留(liu)聯(lian)係(xi)方(fang)式(shi)應(ying)準(zhun)確(que)無(wu)誤(wu)並(bing)確(que)保(bao)招(zhao)聘(pin)期(qi)間(jian)通(tong)訊(xun)暢(chang)通(tong)。

五、麵試考核
根據福建省省屬事業單位公開招聘高層次人才有關規定,本次招聘考試采取麵試、考核的方式確定擬聘人選。
麵(mian)試(shi)考(kao)核(he)前(qian),應(ying)聘(pin)人(ren)員(yuan)需(xu)要(yao)提(ti)交(jiao)與(yu)報(bao)名(ming)材(cai)料(liao)一(yi)致(zhi)的(de)紙(zhi)質(zhi)材(cai)料(liao)。持(chi)有(you)副(fu)高(gao)級(ji)及(ji)以(yi)上(shang)專(zhuan)業(ye)技(ji)術(shu)職(zhi)務(wu)任(ren)職(zhi)資(zi)格(ge)的(de)應(ying)聘(pin)人(ren)員(yuan),須(xu)由(you)我(wo)校(xiao)學(xue)術(shu)委(wei)員(yuan)會(hui)按(an)照(zhao)學(xue)校(xiao)相(xiang)應(ying)專(zhuan)業(ye)技(ji)術(shu)崗(gang)位(wei)任(ren)職(zhi)條(tiao)件(jian)進(jin)行(xing)認(ren)定(ding)。
認定通過的,方可參加麵試考核。
學校組織麵試考核小組進行麵試,麵試由學術彙報、現場答辯兩個環節組成。麵試合格分數線為70分。根據麵試成績高低,按崗位招聘人數1:1的比例確定考核人選。考核前需提交《無犯罪記錄證明》。
學校組成考核小組對考核對象進行考核,考核內容主要為政治思想、工作實績、能力素質、業務能力、學習和工作表現、廉潔自律等情況,並形成書麵考核意見和結論。經考核不合格的,不予聘用。

六、體檢
根據麵試、考核結果,按崗位招聘人數1:1的比例確定體檢人選;tijianbiaozhunjixiangmucanzhaofujianshengjiaoshizigeshenqingrenyuantijianbiaozhunjixiangmuzhixing。weianshitijiande,shiweizidongfangqi。tijianbuhegehuozidongfangqide,ankaoshizonghechengjipaimingshunxuyicidibu。

七、公示
考核、體檢合格,且符合崗位各項條件要求的擬聘人選在福建省教育廳網站、事業單位公開招聘考試報名平台(http://220.160.53.33:8903/)、福建水利電力職業技術學院網站公示7個工作日。

八、聘用
公gong示shi結jie果guo不bu影ying響xiang聘pin用yong的de,辦ban理li聘pin用yong核he準zhun手shou續xu,學xue校xiao與yu擬ni聘pin人ren員yuan簽qian訂ding聘pin用yong合he同tong。聘pin用yong人ren員yuan納na入ru事shi業ye單dan位wei總zong量liang控kong製zhi內nei人ren員yuan管guan理li,各ge種zhong保bao險xian和he公gong積ji金jin等deng按an照zhao國guo家jia和he福fu建jian省sheng的de有you關guan政zheng策ce辦ban理li。符fu合he福fu建jian省sheng高gao層ceng次ci人ren才cai相xiang關guan政zheng策ce要yao求qiu的de,可ke申shen請qing相xiang關guan人ren才cai待dai遇yu。對dui符fu合he學xue校xiao人ren才cai引yin進jin條tiao件jian的de,享xiang受shou學xue校xiao規gui定ding的de人ren才cai引yin進jin的de相xiang關guan待dai遇yu。

九、聯係方式
地址:福建水利電力職業技術學院人事處(福建省永安市巴溪大道2199號)

十、監督
本次招聘工作由福建省教育廳和福建水利電力職業技術學院共同組織實施。省紀委監委駐省教育廳紀檢監察組、省教育廳人事處、學校紀檢對招聘工作進行全程監督。
監督電話:
0591-87091532(福建省紀委監委駐省教育廳紀檢監察組)
0591-87091359(福建省教育廳人事處)
0598-8823880(福建水利電力職業技術學院紀委辦公室)
END


掃碼填寫報名表
供稿:曾文鑄編輯:姚麗文
初審:陳萍複審:陳希佳
終審:卓炳昌



